根据司法部和福建省司法厅公告要求,2015年国家司法考试实施报名全程网络化管理。现将福州考区有关报名的注意事项提示如下:
一、报名流程要求
1、实行网上报名方式,并对报名信息作出真实有效的承诺。今年网上报名时间为6月16日0时至7月5日24时。网报时间截止后,不予补报。交费时间截止至7月10日24时。
2、上传电子照片后,报名人员需要等待考务工作人员审核,并在规定日期内登录报名系统查看审核结果。确认照片审核通过后,才可交纳考试费。若照片审核不通过,报名人员应根据提示信息重新制作电子照片,并在规定日期内重新上传照片。首次上传电子照片的截止时间是7月5日。
报名人员应当按照规定的格式要求上传本人近三个月内的2寸彩色(红、蓝、白底色均可)免冠电子证件照片。报名人员可参照报名系统提供的《电子照片制作指南》进行编辑,但不得进行拉伸、液化等PS处理。上传的照片必须清晰完整,需显示双肩、双耳,露双眉,不得佩戴首饰,不得上传全身照、风景照、生活照、背带(吊带)衫照、艺术照、侧面照、不规则手机照等。照片文件类型为jpg格式,标准尺寸为413像素(宽)×626像素(高),电子照片文件大小为40KB≤文件大小≤100KB。
报名人员上传的电子证件照片将作为本人报名表、准考证、考试成绩通知单、法律职业资格授予申请表、法律职业资格证书唯一使用照片,应注意妥善保管。
申请享受放宽政策人员,还须在网上报名时,按照报名系统《户籍电子照片制作指南》要求,上传1张户籍电子照片(包含户口簿首页及本人页完整内容)。照片须清晰可辨认,文件格式为JPG格式,文件大小应小于1M。
3、网上统一支付考务费。只有完成交费程序报名才真正完成。报名人员应当仔细阅读网上支付指南和提示信息,使用已开通并可网上支付的中国工商银行、中国农业银行、中国建设银行、中国银行、兴业银行、农商银行的网上银行进行交费。报名缴款完成后,系统将自动生成“电子票据”,报名人员可自行打印,并持“电子票据”到上述6家银行指定代开点(详见网报系统《福建省政府非税收入票据电子信息》提示)换取纸质票据。考试费交纳后,报名人员不得更改报名地。报名人员因不符合报名条件等个人原因致使报名无效的,交纳的考试费不予退还。
4、报名人员网上自行下载打印准考证。完成网上报名后,报名人员可在9月4日至9月18日登录司法部报名网站自行下载打印考试准考证(彩色、黑白均可),凭准考证、有效身份证参加考试,并提前关注福州普法网有关应试注意事项。
报名成功后,报名人员除了联系方式可自行更改外,其他信息将无法自行修改。如确需变更相关信息,报名人员应持相关证明材料,到福州市国家司法考试办公室,经工作人员核对后现场协助修改,并且报名人员须签字确认。
5、应试人员自行查询、下载打印考试成绩通知书。考试结束,国家司法考试办公室发布考试成绩后,应试人员可在司法部报名网站和规定时间内查询、下载打印《考试成绩通知书》,司法行政机关不再另寄发《考试成绩通知书》。
6、咨询电话。凡涉及国家司法考试政策事项,可向福州市国家司法考试办公室咨询,电话:0591—83319614,若网上报名以及打印准考证确有困难的人员,可前来我处,工作人员将予以协助办理;身体残疾行动不便的考生,可在网报期间及时与工作人员联系,协助上报省厅考试办,将考场安排在考点教学楼一层。
凡涉及网上报名系统操作问题,可向信诺数码科技有限公司咨询,电话:(010)88177422、(010)88177421;
凡涉及网上交纳考务费事项,可向福州博思软件开发有限公司咨询,电话:400-8877-945、13599962923、18950499051。
二、报名政策其他注意事项
1、考试结束,成绩合格人员在申请授予法律职业资格现场审核时,必须提交与网报相一致的证明材料原件。凡填报虚假信息、提供虚假证明材料或以其他方式骗取报名的,司法行政机关将按照《国家司法考试违纪行为处理办法》处理。
2、报名人员应使用有效居民身份证报名。符合规定报名条件的现役军人,应当在军队司法行政部门报名。
若身份证遗失或证件号码因重号发生变更的,必须办理临时居民身份证,或由本人户籍所在地公安机关出具相关证明。
香港、澳门、台湾居民报名时,必须持有司法部相关公告要求的有效身份证件。
持中国护照报名的人员,报名时应当承诺本人护照合法有效,成绩合格人员申请授予法律职业资格时需提供护照申请地或签发地有关部门证明。
3、已经取得本科以上毕业证书的报名人员,毕业证号码统一填写电子注册号,若无可填写证书编号;
已经完成学业但尚未取得毕业证书的普通高等学校2015年应届本科毕业生以及自学考试、广播电视大学、成人教育、网络教育等高等教育2015年应届本科毕业生,学历应统一选择为“已毕业或2015年应届毕业”,并作出相应承诺,成绩合格人员在申请授予法律职业资格时,必须提交毕业证书原件及相关证明材料,否则视为不符合报名条件,当年考试成绩无效。
户籍在放宽报名学历条件地方且申请享受放宽政策的人员,可将报名学历放宽为法律专科学历。
持外国大学或港、澳、台学历的报名人员,毕业证号码统一填写教育部留学认证服务中心出具的学历学位认证书编号。
4、“普通高等学校2016年应届本科毕业生”是指:通过普通高等学校招生全国统一考试本科批次录取的普通高等学校2016年应届毕业生,必须同时符合以下三个要件:经普通高等学校招生全国统一考试本科批次录取的、全日制普通本科院校和独立学院的在校本科学生且2016年应届毕业。在部队院校就读以及在港、澳、台和国外院校就读尚未毕业的考生不适用该报名政策范围。
5、报名人员毕业证书遗失的,须按教育行政部门的有关规定补办毕业证明书。报名人员毕业证书姓名、身份证号码或出生年月日与身份证件不符的,须由毕业院校或公安机关出具相关证明。
6、报名人员毕业证书应当能够在全国高等学校学生信息咨询与就业指导中心网站查询或认证。根据教育部有关规定,2015年教育部留学服务中心的港澳台地区学历认证与国外学历认证系统网址统一合并为国(境)外学历认证系统:http//renzheng.cscse.edu.cn。学历认证报告的福州申请机构是福建省教育人才服务中心,地址:福州市鼓屏路192号山海大厦6层,联系电话:87839705。
7、请妥善保存个人网报密码,注意安全问题;妥善保存网报电子证件照片、身份证、准考证、缴费发票、成绩单、大三在校生的格式证明等材料,以防不慎丢失造成不便。
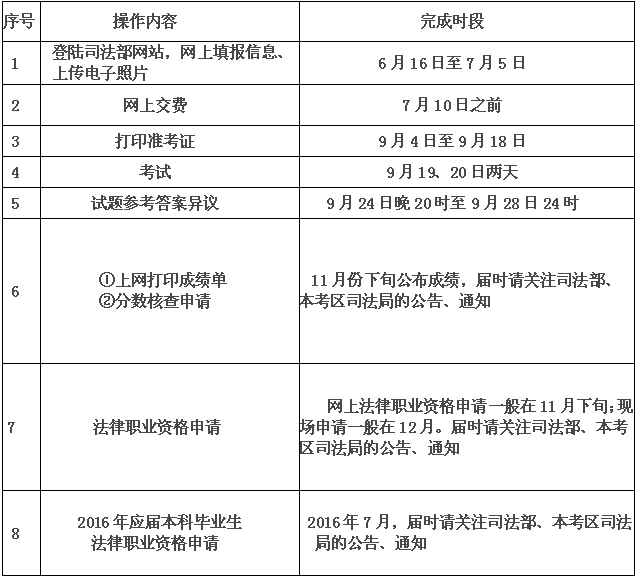
附:2015年国家司法考试重要时间安排表
福州市国家司法考试办公室
二O一五年六月
附件:
2015年国家司法考试重要时间安排表

扫一扫在手机上查看当前页面




